Blog
Explore my thoughts, tutorials, and insights on cybersecurity, programming, and technology.
Categories
Recent Posts
Capstone Project Task
Aug 04, 2025
Cybersecurity Governance Plan
Jun 07, 2025
Cloud Security Implementation
Apr 27, 2025
MD5 vs SHA-256 password hashing
Apr 20, 2025
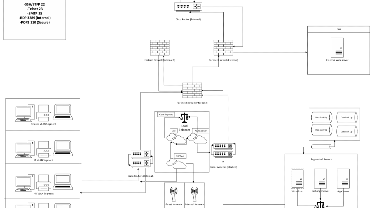
Secure Network Design Post-Merger
Feb 25, 2025Popular Posts
Secure Network Design Post-Merger
236 views
Cloud Security Implementation
179 views
MD5 vs SHA-256 password hashing
150 views
Cybersecurity Governance Plan
148 views
Capstone Project Task
131 views